亚洲情色
崔银秋教授科研团队在古人类基因组研究领域取得重要进展,并于2020年6月1日在《自然-通讯》上发表了题为《Ancient genomes from northern China suggest links between subsistence changes and human migration》的研究成果(Nat Commun,11, 2700 ,2020),该研究是首次对中国北方的黄河流域、西辽河流域及黑龙江流域的近6000年时间跨度下连续的古代人群进行全基因组高精度测定和分析,并从遗传学、考古学、历史比较语言学等多学科视角,探讨了新石器时代农业革命以来中国北方地区的人群互动,为探讨中华文明的起源、形成和发展提供重要证据,引发国内外同行的热切关注。论文第一完成单位为亚洲情色
,第一作者为亚洲情色
的博士研究生宁超(目前为德国马普人类历史科学研究所博士后)。亚洲情色
崔银秋教授、德国马普人类历史科学研究所Johannes Krause教授,Martine Robbeets教授,以及韩国首尔大学的Choongwon Jeong助理教授为该论文的共同通讯作者。

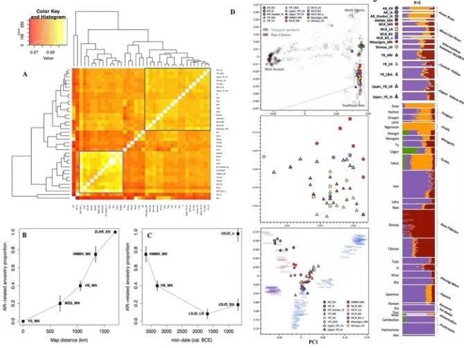
图1.左图为样本分布及年代区间。右图为中国北方古代人群遗传结构。其中(A)不同人群间共享等位基因差异,黄色表示人群间更高的遗传相似度。(B)黑龙江流域人群遗传成分在北方各古代人群中所占的比例随距离以及(C)时间的变化趋势。(D)人群聚类分析,基因结构相近的人群更加相似。
本研究的55个古代样本取自19个考古遗址(7500-1700 BP),涵盖西辽河流域、黄河流域以及黑龙江流域。研究结果显示中国北方不同区域的古代人群有明显的遗传差异,并且区域间、以及区域内部人群间存在持续的基因混合和替换。黑龙江流域的人群自7,500年以来始终保持极高的基因连续性,并且这种基因成分可能在新石器时代早期就出现在中国北方古代人群中(图1、2)。中原地区人群在整体的遗传结构上保持连续性,但自仰韶时期以降,受到中国南方人群的持续性遗传贡献,并最终形成现在的汉族人群。可以说,中原地区人群的主体遗传结构至少在仰韶文化时期就已经奠定,这为中华文明探源提供了重要的遗传学信息。从遗传学角度看,仰韶与龙山人群遗传结构相近,均具有一定比例的中国南方人群基因成分,但后者比前者南方基因成分更高,说明自仰韶时期起,中国南方人群持续迁入黄河流域并与黄河流域人群进行基因上的交流,而这种人群迁徙和混合模式恰与距今4500-4000年长江流域稻作农业显著北传相契合(图3)。自红山文化时期开始,西辽河流域受到向北扩散的仰韶文化人群的遗传贡献,至新石器时代晚期,夏家店下层文化的二道井子人群与仰韶文化人群在遗传结构上无显著差别。从夏家店下层文化到夏家店上层文化,人群生业模式由农业转向农业与畜牧业并存,或与欧亚草原以及黑龙江流域游牧人群的南移有关,从遗传的角度,游牧人群并没有简单地替换夏家店下层文化的农业人群,而是与夏家店下层文化土著人群混合,形成了夏家店上层文化人群特有的遗传结构。

学科交叉是当下以及未来考古学研究的主要趋势。古DNA在探索史前不同文化人群迁徙与交流方面有着独特的优势,然而,古DNA本身并不能回答人群迁徙的动因以及具体的发生过程,古DNA的真正价值也必须依靠考古学以及其他学科才能充分实现。近年来,崔银秋教授团队始终致力于古DNA与考古学、人类学以及语言学的跨学科交叉研究,以及古病原菌与人类的共生机制、传播以及与人群迁徙模式的比较,希望通过持续性的研究,更加全面地揭示史前人群的历史动态。本研究工作就是综合了古基因组学、考古学、语言学以及同位素分析等多学科的研究方法和技术手段获得的成果,尝试更科学、更客观地展示中华文化的多样性,探讨中国史前各族群及其语言的源和流,促进遗传、考古、人类学和语言学等学科融通发展为完整的知识体系。
这一研究工作得到了教育部重点研究基地重大项目、国家自然科学基金项目、亚洲情色
交叉学科资助项目的支持。
本研究文章的全文链接://doi.org/10.1038/s41467-020-16557-2